A-301
High Voltage Amplifier/ Piezo Driver
The A-301 piezo Driver/Piezo Amplifier is a high Voltage, high speed
Bi-polar Piezo Driver / Linear Amplifier for applications where low cost amplifier is needed..
It was designed as a Linear Amplifier / Driver for PIEZO Electric
Actuators (also known as "Piezo Amplifier"), stacks,piezo sheets, bimorph elements
and other devices. It may be also used as a general purpose High
Voltage amplifier for Medical applications
(for example, as electode driver for Neurology).
The Piezo Driver / Piezo Amplifier is based on a high voltage, MOSFET amplifier which is capable of driving up to ±175V
(350V ptp).
The current capacity of the A-301 is 60 mA (100 mA peak)
The current capacity of the A-301 HS is 100mA (150mA peak).
The A-301 bandwidth is 30 KHz. while the A-301 HS can go up to 200 KHz.
The slew rate of the A-301 is 30V/uSec. compared to 300V/uSec for the A-301HS.
By connecting 2 amplifiers in series, the output voltage may be doubled to 700Vptp .
The amplifier section is very stable and has a low noise output and a very low
electrical noise - Compare Our Specifications!

Competitive Price!
Features:
Low cost alternative for small experiments.
Very Low Electrical
Noise.
Low Distortion
High Slew rate-up
to 300 Volt/microsecond.
Input protection-High
Voltage, On/Off.
Output protection
- Short-circuit, Power loss,Impedance.
Specifications:
A-301 Piezo Amplifier
| Amplifier section: | |
Maximum
Input Voltage |
± 10 V |
|---|---|
Maximum
Output Voltage |
±
175 V (350Vptp) +/-200V Optional for A-301HS |
Maximum
Current |
± 60 mA for A-301, +/-100mA for A-301HS |
Bandwidth |
Into
10 K |
| A-301:DC - 30 kHz, A-301HS-DC-400KHz | |
Output
Power |
16 Watt maximum |
DC
Gain |
20 |
Coupling |
Input & Output: Direct DC Coupling |
DC
Offset |
Adjustable to ± 160 Volts (RTO)+ On/Off Switch |
Input
Impedance |
10
K |
Slew
Rate |
A-301: 30V/ µSec, A-301HS:300V/µSec |
Output
Noise |
4
mV PTP max. (0.8 mV RMS max.) (input shorted, 30 KHz. BW) |
| Variable Gain Option: | 0-10X
or 0 - 20X or 0-40X available. Please consult the factory regarding that option. |
| Dimensions: | H= 90mm W=134mm L=235mm |
AC
Input
|
|
Line
Input Voltage |
110/120
V, 60 Hz and 220/230 V , 50 Hz (Switchable by user) |
| Line Input Current | 0.5 A peak |
Frequency Response Graphs:
A-301:


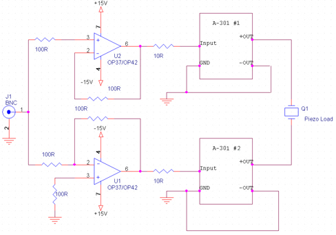
2 amplifiers can be connected in series or in parallel in order to double the Output Voltage or Output Current.
Series connection (+/- 350V into a floating load = 700V ptp).

Please note that both amplifiers must be floating (i.e. be careful not to
ground them via an oscilloscope etc.)
It is also possible to double or tripple the output voltage by using a special
transformer. Using a transformer is possible only at
high frequency (over 10 KHz.) and it requires more components to be added for
balancing and proper termination of the load.
Parallel connection is done by adding resistors at the input and at the output.
Please consult the factory for parallel connection.
Calulating the estimated current needed to drive your load:
| In order to purchase the right amplifier to drive your load, you must calulate the peak current needed. | |||
| For Capacitive load: | |||
|
|||
| F=Maximum frequency (Hz.) π=3.1415927 |
C=Capacitance in Farads Vpeak=Maximum Voltage you need to drive your Load. |
||
| For Resistive Load: | |||
| I = Vpeak/R | |||
| where R is the resistance of your load in Ohms. | |||
The current, Voltage and Frequency must be less or equal to the amplifier's specifications.
This amplifier is NOT SUITABLE for driving pure inductive loads
(i.e. speakers, solenoides, electromagnets etc.)
You must connect your load with thick wires to minimize inductance (like speaker wires). Coaxial cable is not recommended for cables over 2m (6.5 Ft.) because the capacitance of the cable (15-50 pF/Ft) will load your amplifier at high frequencies.
| Example: The active impedance of a capacitive load is given by the equation: Z=1/(2*Pi*F*C) where Pi=3.1415, C in Farads, F in Hz.The user must check that under the peak operation Voltage, at maximum frequency, the current will not exceed 200mA (0.2A). Example: Operating Voltage is +/-150V, Maximum Frequency=10KHz. Load is 10nF. Z=1/(2*3.1415*10,000*10EE-9) =1592 Ohms. 150[V]/1592[Ohm] =94[mA] ===>The amplifier will drive that load at an amplitude of 150V (300V ptp). |
A-301 19" rack enclosure.
Up to 3 A-301 or A-301HS amplifiers can be installed into a 19" rack enclosure. The amplifiers are floating related to the rack and isolated from each other. The user may install or uninstall the amplifiers from the 19" rack enclosure and use them as stand alone units.
Fast shipping!!!
All amplifiers are available in stock. We ship within 1 working day after your credit card/wire transfer was approved. We use DHL for shipping. It takes up to 3 working days to ship by DHL to any country.
We accept VISA, MaterCard, American Express. Your credit card is charged only after we ship the order.
Please contact us for further information and a price quotation:
CONTACT US
For more information about our Amplifiers and Signal Conditioner products , please click here.
top
|



