A-304 High Voltage Amplifier/ Piezo Driver and Modulator |
| The A-304 piezo Driver/Piezo Amplifier is a high Voltage, high speed
Piezo Driver / Linear Amplifier combined with a wide band AM/FM modulator. It was especially designed as a Linear Amplifier / Driver for PIEZO Electric Actuators (also known as "Piezo Amplifier"), stacks,piezo sheets, bimorph elements and other devices. It may be also used as a general purpose High Voltage amplifier for Medical applications (for example, as electode driver for Neurology). The Piezo Driver / Piezo Amplifier is based on a high voltage, high frequency and high current MOSFET amplifier which is capable of driving up to ±400V (800V ptp) at ±100mA at frequencies from DC to 250 kHz. By connecting 2 amplifiers in parallel or in series, the output voltage and current may be doubled to 1600Vptp @ 100mA or 800Vptp @ 200mA. The amplifier section is very stable and has a low noise output and a very low electrical noise - Compare Our Specifications! |
![]() |
| The built-in modulator (AM or FM) enables the user to
modulate the carrier frequency (adjusted on the front panel) by any input signal
at the range of ±10V. This modulator can be bypassed by a switch. This High Slew Rate Amplifier / Driver can be used for Various applications requesting high Slew Rate, High Voltage and fast response as: Plasma Driver and Plasma Actuation, driver for piezo manipulator, Optical Switching devices, closed loop feedback systems, vibration control, structural damping analysis, Flow actuation and control etc. |
Features: Competitive Price! |
![]() |
Block Diagram
| Specifications: | |
A-304 Piezo Amplifier and Modulator
|
|
| Amplifier section: | |
Maximum
Input Voltage |
±
12 V |
|---|---|
Maximum
Output Voltage |
±
400 V (800V ptp) |
Maximum
Current |
±
100 mA |
Bandwidth |
Into
1 K |
DC
to 300 kHz (-3 dB) |
|
Into
Capacitive load : |
|
DC
to 120 kHz (- 3 dB) (1 nF) |
|
DC
to 12 kHz (- 3 dB) (10 nF) |
|
DC
to 1 kHz (- 3 dB) (0.1 µF) |
|
DC
to 100 Hz (-3 dB) (1 µF) |
|
DC
to 10 Hz (-3 dB) (10 µF) |
|
Output
Power |
40
Watt maximum |
DC
Gain |
40
(up to 100 optional) |
Coupling |
Input
& Output: Direct DC Coupling |
DC
Offset |
Adjustable
to ±320 Volts + DC On/Off |
Input
Impedance |
10
K |
Slew
Rate |
300V/
µSec |
Output
Impedance |
100 |
Output
Noise (input shorted, 300 KHz. Bandwidth) |
10
mV PTP max. (2 mV RMS max.) |
Variable
Gain Option: |
0-40X
or 0 - 100X available. Consult the factory regarding that option. |
Modulator
Section: |
|
Center
Frequency |
1
- 100 kHz adjustable |
Modulation |
Amplitude
(AM) or Frequency (FM) |
Waveform |
Sine
Wave |
Distortion |
0.5
% maximum |
Modulation
Input F.S. |
±
10 V |
Modulation
Input Impedance |
10
K |
Sync
Output |
1
V ptp, AC coupled,1 K |
Amplitude
Adjustment |
0.5
V ptp to 20 V ptp |
Offset
Adjustment |
±
5 V or 0 V fixed |
Modulator
output Impedance |
100 |
The modulator may be turned off |
|
AC
Input |
|
Line
Input Voltage |
110/120
V, 60 Hz or 220/230 V , 50 Hz |
Line
Input Current |
1.3
A peak |
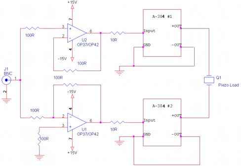
| Applications: 2 amplifiers can be connected in series or in parallel in order to double the Output Voltage or Output Current. Series connection (+/- 800V into a floating load = 1600V ptp). |
|||||||||||||||||||||||||||||||||||||||||||
![]() |
|||||||||||||||||||||||||||||||||||||||||||
| Please note that both amplifiers must be floating (i.e. be careful not to
ground them via an oscilloscope etc.) It is also possible to double or tripple the output voltage by using a special transformer. Using a transformer is possible only at high frequency (over 10 KHz.) and it requires more components to be added for balancing and proper termination of the load. Parallel connection is done by adding resistors at the input and at the output. Please consult the factory for parallel connection. |
|||||||||||||||||||||||||||||||||||||||||||
|
Calulating the estimated current needed to drive your load:
The current, Voltage and Frequency must be less or equal to the amplifier's specifications. This amplifier is NOT SUITABLE for driving pure inductive loads You must connect your load with thick wires to minimize inductance (like speaker wires). Coaxial cable is not recommended for cables over 2m (6.5 Ft.) because the capacitance of the cable (15-50 pF/Ft) will load your amplifier at high frequencies.
|
|||||||||||||||||||||||||||||||||||||||||||
Frequency Response curve for various loads :
|
|||||||||||||||||||||||||||||||||||||||||||
Fast shipping!!! We accept VISA, MaterCard, American Express. Your credit card is charged only after we ship the order. Please contact us for further information and a price quotation: CONTACT US
For more information about our Amplifiers and Signal Conditioner products , please click here. |
|||||||||||||||||||||||||||||||||||||||||||
|






